Implantación del Sistema Integrado de Gestión de la Calidad de los Servicios y Unidades Administrativas de la Universidad de Jaén (SIGC-SUA)
Palabras clave: Gestión Calidad Universidad Jaén, ISO Universidad Jaén, Calidad Servicios Universidad, Jaén
La práctica Implantación del Sistema Integrado de Gestión de la Calidad de los Servicios y Unidades Administrativas de la Universidad de Jaén (SIGC-SUA), despliega la estrategia de diseñar e implantar sistemas normalizados de gestión de la calidad en las estructuras organizativas para la gestión técnica y de apoyo de la Universidad de Jaén (UJA).
La normalización se ha realizado con el referente de la Norma ISO 9001 adaptada a las sucesivas versiones (actualmente 2015).
La novedad aportada es el diseño de un sistema integrado en procesos interrelacionados por su transversalidad y horizontalidad, que ha supuesto un avance respecto a las formas habituales de organización del trabajo en estructuras departamentales (unidades funcionales).
El diseño del SIGC-SUA ha pretendido proporcionar un eficaz desarrollo de ciclo cliente/proveedor interno y una eficiente gestión integrada de los recursos. Además de asegurar un liderazgo efectivo en el despliegue de estrategias, política y objetivos de calidad, en el seguimiento y evaluación de resultados y en la toma de decisiones sobre la mejora. A su vez, habría de impulsar un medio para hacer más efectiva la implicación y participación de las personas y facilitar la integración con otros sistemas de gestión de la calidad de los ámbitos de la gestión académica y, tras su consolidación, constituir una de las fortalezas para la implantación del sistema de gestión global de la Universidad utilizando el referente EFQM.
La perspectiva temporal, tras ocho ciclos de gestión, permite realizar una valoración de los resultados obtenidos en el sistema de gestión enfocado en los procesos y en la implantación de la mejora continua. Para ello utilizamos un cuadro de indicadores que mide los siguientes aspectos: 1- grado en que se comprende y cumple con los requisitos inherentes a la prestación de servicios. 2- valor aportado por el sistema de procesos como mecanismo de conocimiento formalizado de la gestión. 3- los resultados del desempeño y eficacia de los procesos. 4- la aplicación de la mejora continua.
El SIGC-SUA es un sistema de gestión normalizado respecto a un referente y con vocación de permanencia, por lo que está sometido a procesos de certificación externa y de adaptación. Esto ha incidido en la revisión permanente del diseño, ampliando los procesos, desarrollando planes de comunicación y seguridad documental, potenciando la planificación o sistematizando la gestión de los riesgos.
Con la presentación de esta práctica, en su momento, pretendíamos colaborar con la finalidad de TELESCOPI de aportar experiencias estratégicas y de gestión que puedan ser consideradas en el intercambio de conocimientos, además realizar una invitación para realizar benchmarking de procesos y de sistemas de gestión de la calidad. Con esta actualización mantenemos, con más datos sobre los resultados, el mismo propósito, una ver corroborado por el número de presentaciones, jornadas y visitas de otras universidades el interés por la experiencia realizada por la Universidad de Jaén, consolidada, actualmente, por 8 certificaciones del SIGC-SUA y con el máximo reconocimiento del Sello de Excelencia Europea EFQM 500+, pero más convencidos, aún, de la necesidad de seguir aprendiendo compartiendo conocimientos.
Antecedentes del sistema universitario y de las estrategias.
El marco jurídico regulador del sistema universitario español concibe la Universidad en términos de mejora permanente de su calidad para conseguir mayores niveles de excelencia, constituyendo un objetivo permanente en la definición de estrategias.
En la universidad de Jaén (UJA) se concretó en el Plan Estratégico 2003-2010 impulsando el cambio hacia una cultura organizacional orientada a los clientes y a la obtención de resultados, mediante el enfoque basado en procesos y la mejora continua. El Plan Estratégico 2014-2020 profundizó en mantener, consolidar e integrar los sistemas de gestión normalizados y avanzar en la estrategia de gestión de la calidad total en la Universidad.
El desarrollo de las estrategias se ha realizado mediante un plan operativo de implantación del sistema de gestión de calidad y excelencia en las estructuras organizativas para la gestión, sustentado en el Acuerdo sobre Complemento de Productividad para la Mejora y Calidad de los Servicios que presta el Personal de Administración y Servicios de las Universidades Públicas de Andalucía. [Ver documento de apoyo 1]. Ver figura .

Antecedentes y contexto de la Práctica.
Inicialmente (2007-2009) el plan se aplicó de forma individualizada para cada unidad. Se diseñó y documento la gestión de los procesos y la mejora mediante manuales de calidad (22) y se realizaron pruebas pilotos de certificación según ISO 9001 (Biblioteca, Deportes y OTRI). A esta fase se la denominó “enfoque introspectivo”.
El año 2009 se analizó cuál habría de ser el alcance de la certificación de los sistemas de gestión de la calidad. La disyuntiva estaba entre una certificación para cada unidad o avanzar hacia un enfoque más integrado. A los efectos se realizó un análisis de las fortalezas y debilidades [Ver documento de apoyo 2]. Concluyendo en que el aprendizaje colectivo conseguido podría permitir explorar otra vía: de la introspección a la integración de los sistemas de gestión de la calidad. Más eficaces, eficientes, integradores de la participación y corresponsabilidad, más alineados en la gestión directiva/operativa y más sostenible. Ver figura 2

La decisión adoptada se implementó mediante el PROYECTO del SISTEMA INTEGRADO DE GESTIÓN DE LA CALIDAD DE LOS SERVICIOS Y UNIDADES ADMINISTRATIVAS DE LA UNIVERSIDAD DE JAÉN (SIGC-SUA) conformado con los requisitos de la Norma UNE-EN-ISO 9001:2008 y certificado en febrero del año 2011.
Los objetivos que sirvieron de premisas en la planificación, desarrollo e implantación del sistema certificado fueron:
- Liderazgo en la determinación de las estrategias sobre los servicios prestados y su alineamiento y despliegue en las Unidades.
- Homogeneización de la gestión documental y diseño de procesos interrelacionados que aseguren el ciclo cliente/proveedor interno.
- Proceso de seguimiento y medición integrado y único, con un cuadro de mando de los indicadores de rendimiento de la gestión y un análisis de datos en corresponsabilidad entre las Unidades y la Dirección.
- Implicación y participación activa de las personas en los sistemas de trabajo por procesos.
- Sostenibilidad en un único proceso de certificación e integración con otros sistemas de calidad de la UJA.
El conjunto de los objetivos indicados debía proporcionar:
- Un sistema de procesos interrelacionados por su transversalidad en el que participasen todas las Unidades y estuviesen integrados todos sus procesos propios.
- Un sistema de gestión para la mejora de calidad único y certificado externamente respecto a su conformidad con la norma de referencia.
- Un sistema de gestión evaluable que proporcione confianza en que la gestión de la prestación de servicios es eficiente y que proporciona valor y satisfacción a todos los grupos de interés.
Implementación de la práctica
La práctica se gestionó como un proyecto estructurado en dos grandes fases: 1- Planificación Técnica/Operativa del Proyecto. 2- Diseño, Implantación y Certificación del Sistema Integrado de Gestión. Que a su vez se desarrollaba mediante actividades, destacamos la siguiente secuencia:

Inicialmente, el diseño de la estructura de los procesos se correspondía con las funciones atribuidas a las Unidades y con los procesos que éstas tenían descritos en sus anteriores Manuales de Calidad.
Para cada fase se definieron los hitos del proyecto en una secuencia combinada de planificación de actividades, aprobación e implementación. Se representa en la figura nº 4.

A su vez, la planificación del proyecto contemplaba los ámbitos para cada actividad de las distintas fases. En la figura nº 5 se representa esquemáticamente la secuencia e interrelación de las distintas fases y ámbitos y elementos de planificación:

Metodología Aplicada
Uno de los elementos claves consistía en determinar los criterios de integración y delimitación de los procesos críticos para la prestación de los servicios y que se integra en el mapa de procesos claves del SIGC-SUA. Recogidos en la tabla nº 1
|
CRITERIOS DE INTEGRACIÓN |
|
|
Criterio de valor |
Secuencia de actividades básicas con identificación de las inter-fases de todas las Unidades con atribución funcional que contribuyen al resultado final de la prestación de los servicios. |
|
Criterio de interrelación |
En su conjunto, los procesos críticos reproducen el esquema de cliente-proveedor al integrar las actividades y recursos especializados que proporcionan las distintas Unidades necesarios para la prestación de los servicios finales. |
|
Criterio de integración |
En su conjunto, los procesos críticos del mapa deben permitir integrar las actividades de planificación conjunta de objetivos, ejecución, seguimiento y mejora. |
|
CRITERIOS DE DELIMITACIÓN |
|
|
Ámbito funcional |
Delimitación funcional: 1. gestión de recursos 2. Gestión de la prestación de servicios directos. |
|
Naturaleza de la actividad |
Especificación de la naturaleza de la responsabilidad/actividad en relación con un ámbito funcional. |
Tabla nº 1.
El despliegue de las fases
|
I. PROPUESTA DE INTEGRACIÓN Y PLAN DE TRABAJO |
||
|
Elemento Clave |
Conjugar las actividades y la estructura organizativa de Servicios y Unidades en la propuesta de procesos integrados. |
|
|
II. VALIDACIÓN DE LA PROPUESTA DEL DISEÑO DE PROCESOS INTEGRADOS |
||
|
Elemento Clave |
Disponer de un diseño de procesos consensuado con los equipos de trabajo. |
|
|
III. DISEÑAR E IMPLANTAR UN SISTEMA DE GESTIÓN DE LA CALIDAD |
||
|
Elemento Clave |
Conformado con los requisitos de la Norma UNE-EN-ISO-9001:2008: Sistemas de Gestión de la Calidad. Requisitos. |
|
|
IV. CERTIFICAR EL SISTEMA DE GESTIÓN DE LA CALIDAD |
||
|
Elemento Clave |
El sentido de la certificación es el reconocimiento a las personas, también un estímulo para seguir mejorando y un compromiso para seguir desarrollando una gestión basada en la calidad a través de las revisiones y mejora del sistema y las renovaciones de certificación anual. |
|
Métodos para la evaluación y seguimiento de la Práctica
Distinguimos entre el control de ejecución, evaluación y seguimiento del proyecto desarrollado para diseñar, implantar y certificar el SIGC-SUA y la evaluación, desarrollo y seguimiento del propio SIGC-SUA.
|
CONTROL DEL PROYECTO |
|
Indicadores de actividad |
|
Indicadores de cumplimiento de actividad (cronograma) |
|
Informes de desarrollo del proyecto |
|
CONTROL DEL SIGC-SUA |
|
|
Cumplimiento de los requisitos del sistema. |
|
|
Requisitos sobre la prestación de servicios |
|
|
Gestión del conocimiento de los procesos |
|
|
Resultados del desempeño y eficacia de los procesos |
|
|
Aplicación de la mejora continua |
|
Tabla nº 2.
Personal implicado y recursos técnicos
|
PERSONAL IMPLICADO Y RECURSOS DE CONOCIMIENTO |
|
|
Liderazgo del proyecto, comunicación y aprobación |
|
|
Participación de las personas |
|
|
Recursos de conocimientos especializado |
|
|
Cursos específicos de desarrollo competencial (2010) |
Ediciones: 12. Participantes: 336 alumnos (72% del PAS). |
Ediciones: 2. Participantes: 49 alumnos. |
|
Tabla nº 3.
El proyecto no exigió requerimientos materiales o informáticos adicionales a los disponibles en la Universidad, incluidos la publicación en intranet del sistema [Enlace web]. La implantación del SIGC-SUA necesitaba disponer de una herramienta informática que permitiese la gestión documental y de medición, seguimiento, análisis y evaluación del sistema, recurso del que ya se dispuso al año siguiente de su certificación.
Destacamos, sobre los objetivos, el valor aportado por el SIGC-SUA:
1.Sistema de procesos interrelacionados por su transversalidad en el que participasen todas las Unidades y estuviesen integrados todos sus procesos propios.
|
ESTRUCTURA DE PROCESO DEL SIGC-SUA. CERTIFICACIÓN 2011 |
|
|
Estructura del mapa de procesos |
Procesos estratégicos: 2. Procesos claves: 12. Procesos de apoyo: 6 |
|
Desagregación de la estructura de proceso |
Procesos descritos: 83. Subprocesos descritos: 18. |
|
Nota: Número de procesos anteriores de las 22 Unidades previa a la integración eran 225. |
|
|
Interrelación procesos con servicios prestados |
Servicios prestados individualizados: 88.
|
|
Integración / participación de las Unidades |
Unidades integradas: 16 Servicios universitarios, técnicos o administrativos. 4 Unidades funcionales.
|
Tabla nº 4.
Mapa de procesos claves interrelacionados. Se representa en la figura nº 6

Procesos interrelacionados que aseguren ciclo cliente/proveedor interno. Un ejemplo se representa en la figura nº 7

Homogeneización de la gestión documental. Figura 8 [Para consulta ampliada “Gestión documental”]:

- Sistema de gestión para la mejora de calidad único y certificado externamente. Sostenibilidad en un único proceso de certificación
Figura nº 9. Certificado y alcance del SIGC-SUA

Liderazgo en la determinación de las estrategias sobre los servicios prestados y su alineamiento y despliegue en las unidades. Ver Figura nº 10. Alineamiento Estratégico

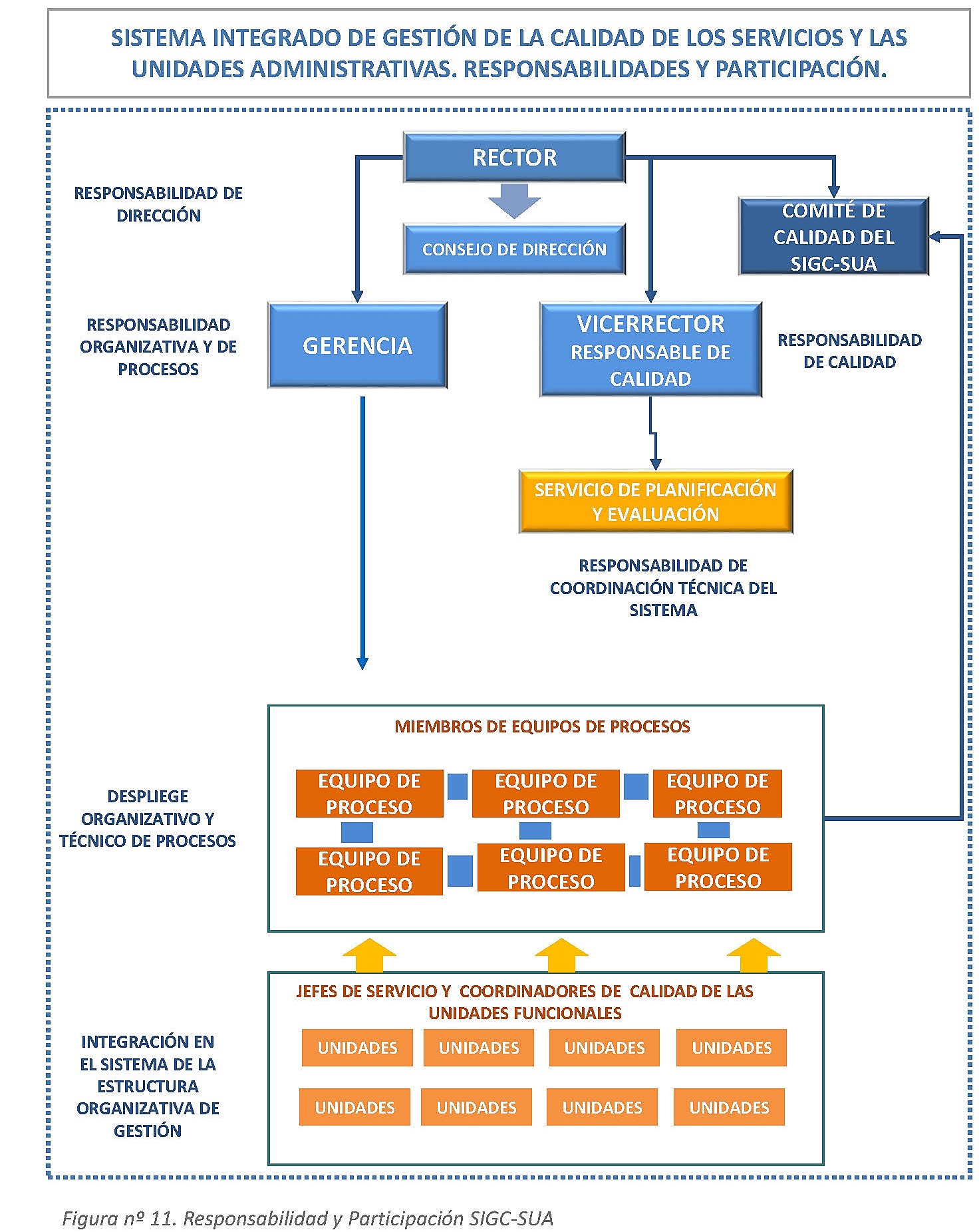
Corresponsabilidad entre las Unidades y la Dirección. Implicación y participación activa de las personas. [Ver Composición del Comité de Calidad y Matriz de responsabilidades en página 22-28 del Manual de Calidad]
Figura nº 11. Responsabilidad y Participación SIGC-SUA

Proceso de seguimiento y medición integrado y único y un análisis de datos en corresponsabilidad entre las Unidades y la Dirección. Ver Figura 12. Integración del sistema de revisión y mejora. En figura 13 Ciclo de evaluación y mejora del SIGC-SUA.


Integración con otros sistemas de calidad de la Universidad de Jaén.
El SIGC-SUA debe seguir potenciando su máxima integración en el sistema de excelencia en la gestión EFQM. [Valoración Consejo de Dirección]. Ver Figura 14. Integración de sistemas.

- Sistema de gestión evaluable que proporcione confianza en que la gestión de la prestación de servicios es eficiente y que proporciona valor y satisfacción a todos los grupos de interés.
Seleccionamos algunos resultados de desarrollo y seguimiento del SIGC-SUA que indicamos como segundo ámbito de evaluación continuada. [Para una consulta detallada: Informe Final Agrupado SIGCSUA Ciclo 2017]
|
Eficacia de los procesos. [Porcentaje]. Gráfico nº 1 |
Cumplimiento de los compromisos de calidad. [Porcentaje] Gráfico nº 2 |
![]() |
![]() |
Satisfacción de clientes. [Media]. Gráfico nº 3.

|
Quejas, sugerencias y felicitaciones. [Número] Gráfico nº 4 |
Implantación de mejoras en los procesos. [Porcentaje]. Gráfico nº 5 |
![]() |
![]() |
|
Número de equipos internos para la calidad. Gráfico nº 6 |
Número de miembros que se integran en los equipos internos de calidad. Gráfico nº 7 |
![]() |
![]() |
Valoración por las personas de las Unidades sobre la contribución a la mejora continua en la prestación de servicios del sistema de gestión de la calidad. Gráfico nº 8

Conclusión general.
Del análisis de los datos, se puede concluir que se ha consolidado el sistema de mejora continua y se consigue resultados eficaces en la prestación de servicios, que se corrobora con los resultados de satisfacción de los clientes y usuarios, y así es percibido también por las personas que gestionan los procesos y la prestación de servicios.
Condicionantes que han impulsado y favorecido la consecución de los objetivos de la práctica destacamos.
- Liderazgo y apoyo al proyecto.
- Estrategias y planes operativos específicos.
- Implicación equipos y personas.
- Recompensas asociadas.
- Recursos económicos.
- Recursos de conocimiento y acciones de capacitación
- Información y comunicación continua.
- Elemento cultural: gestión de la mejora y satisfacción de los grupos de interés.
Condicionantes que podían retrasar o limitar la consecución de todos los objetivos:
- Compresión por todos de la finalidad del proyecto.
- Resistencias culturales a cambios sistemas de trabajo.
- Excesiva dependencia estructuras departamentales.
- Visión burocrática de la gestión de la calidad.
- Desfases temporales en los hitos del proyecto que generaba aceleración.
La lógica de un sistema para gestionar la calidad es su vocación de permanencia y continuidad. La viabilidad futura depende de la disponibilidad de recursos y la utilidad para la mejora y la consecución de resultados. El SIGC-SUA mantiene los factores de éxito que indicamos y queda garantizado con las estrategias de renovación anual de la certificación externa y el grado de integración de la calidad en la gestión cotidiana (evidenciado en el ciclo de revisión y mejora). Entendemos, pues, la sostenibilidad del SIGC-SUA.
Renovación anual de la certificación externa. Ver Figura 15. Certificaciones

Desarrollo, revisión y mejora.
Siendo un sistema integrado para gestionar la calidad y progresar permanentemente en la obtención de resultados excelentes, se hace necesario, además, establecer mecanismos de impulso, capacitación, revisión y mejora. Este proceso va implícito en la propia Norma ISO y con resultados anuales en las mejoras documentales de los procesos y en la revisión y mejora del SIGC-SUA.
Como ejemplo de revisión y desarrollo presentamos las acciones que se establecieron para la realización de un plan tras la certificación inicial: Proyecto Primera Renovación de la Certificación del SIGC-SUA- Norma UNE 9001:2008, marzo 2012: Ver Figura 16

Otro ámbito de revisión y mejora está referido a la gestión del conocimiento que se realiza a través de los objetivos de calidad, acuerdos y directrices y la modificación documental de los procesos: Ver gráficos 9 y 10 y Figura 17 (modificaciones) y 18 (estructura documental revisada)
Gráfico nº 9 Gráfico nº 10
![]() |
![]() |
|
|
![]() |
Se ha producido una revisión constante del SIGC-SUA, destacando:
- Incorporación de nuevos procesos: Reingeniería del Proceso de Gestión Académica, Gestión de proyectos internacionales, Estabulación de animales en experimentación, Gestión Logística y del Almacén.
- Herramienta de gestión (2012).
- Plan de Comunicación (2012).
- Plan de Gestión de la Seguridad Documental. (2012).
- Revisión del sistema de encuestas. (2013).
- Adaptación al II Plan Estratégico. (2014).
- integración en el Modelo EFQM de Excelencia en la Gestión (2015).
- Adaptación del SIGC-SUA a la Norma UNE-EN ISO 9001:2015. (2016).
- Plan de implantación, seguimiento y revisión de la adaptación a la Norma UNE-EN ISO 9001:2015 (2017).
El reto más importante de revisión del SIGC-SUA ha sido la adaptación a los cambios de la Norma ISO. Se ha considerado, documentado e incorporado al SIGC-SUA: el análisis de contexto, las necesidades y expectativas de las partes interesadas y la gestión de los riesgos y oportunidades, dando lugar a cambios en los procesos actuales y enriquecimiento del sistema de mejora continua. Ver Figura 19. [Para una consulta detallada: Orientaciones implantación adaptaciones SIGC-SUA ISO 9001 2015]
El SIGC-SUA es una aplicación práctica nueva y efectiva de una construcción teórica sobre los sistemas de organización del trabajo basado en procesos y la gestión de la mejora continua. La innovación consiste en la integración en un sistema global de toda la estructura organizativa para la gestión que antes estaba fraccionada en procesos departamentales. En el momento, no se constató un diseño integrado y global similar en otras universidades.
Sintetizamos las novedades que ha aportado a la Universidad de Jaén:
- Alternativa sostenible sobre el alcance de la certificación del sistema.
- Cambio en la forma de gestionar al equilibrar las dimensiones de la gestión: estratégica/ táctica /operativa.
- Participación en la gestión de la mejora y corresponsabilidad en los resultados.
- Capacitación en competencias para la gestión y trabajo en equipo.
- Desarrollo de aplicaciones informáticas para la gestión.
- Integración de herramientas para la calidad.
- Gestión de los grupos de interés.
En síntesis, la práctica es la aplicación a una organización universitaria con unas características organizacionales y culturales propias, de una respuesta que surge del análisis del contexto interno y externo, realizado en un momento determinado y respecto a una perspectiva de futuro. Una opción por un cambio determinado.
La capacidad de la práctica de ser transferida a otras universidades u organizaciones dependerá del grado de semejanza entre ellas, o los contextos compartidos. Entendemos que estas semejanzas se reproducen en universidades de tamaño tipo medio y con sistemas centralizados de gestión. Sin embargo, puede ser útil como ejemplo de integración, horizontalidad y globalidad de los procesos y de corresponsabilidad en la mejora.
Las experiencias de benchmarking realizadas indica la dificultad de implantación cuando no se ha realizado un proceso temporal de cambios en la gestión, pero a su vez, puede constituir una oportunidad iniciar el proceso partiendo de las premisas que fundamenta el SIGC-SUA.
El SIGC-SUA dispone de una página web específica como gestor documental. Las comunicaciones internas utilizan la publicación en la web. Los resultados se publican, además, en el Portal de Transparencia de la Universidad de Jaén.
EL Plan de Comunicación del SIGC-SUA incluye acciones de información y difusión a la comunicada universitaria y otros grupos externos. Se informa anualmente al Consejo de Gobierno de la Universidad y al Consejo Social. La información más destacada se difunde a través de noticias y comunicados en la web por el Gabinete de Comunicación.
El proyecto ha sido comunicado externamente en sus distintas fases:
|
DIFUSIÓN |
|
|
2009 Granada |
|
|
IV Jornada de Excelencia en la Gestión Universitaria |
2010 Cádiz |
|
2011 Cádiz |
|
|
V Jornada de Excelencia en la Gestión Universitaria |
2012 Castellón |
|
VIII Jornada de Excelencia en la Gestión Universitaria |
2014 La Laguna |
|
IX Jornada de Difusión de la mejora de la calidad de los servicios. |
2016 Cádiz |
|
IV Jornadas Calidad en la Gestión de los Servicios |
2017 La Laguna |
Tabla nº 5.
|
SESIONES DE BENCHMARKING Y CURSOS IMPARTIDOS SOBRE EL SIGC-SUA |
|
|
Universidad de Burgos |
2011 |
|
Universidad de Almería |
2012 |
|
Universidad de Oviedo |
2012 |
|
Universidad de Córdoba |
2013 |
|
Universidad de Santiago |
2016 |
|
Universidad de Valladolid |
2016 |
|
Universidad de Vigo |
2018 |
Tabla nº 6.
Ha sido presentada como buena práctica en la Red TELESCOPI (2011) y en la convocatoria del Club excelencia en Gestión al Premio a las buenas prácticas en la gestión universitaria 2012. Ha obtenido el Premio de buena práctica en la modalidad estrategias de la Cátedra Unesco de Dirección Universitaria. El SIGC-SUA ha sido identificada como buena práctica de gestión en los informes externos de evaluación EFQM (2015 y2017). Ver Figura 20

Todos los documentos del SIGC-SUA están publicados en abierto en la web del SIGC-SUA:
Ver Figura 21.

-. Enlaces a Planes Estratégicos de la Universidad de Jaén.
-. [Documento adicional 1] Acuerdo sobre Complemento de Productividad para la Mejora y Calidad de los Servicios que presta el Personal de Administración y Servicios de las Universidades Públicas de Andalucía.
-. [Documento adicional 2] Proyecto Evaluación y Certificación de Unidades-2009-.
Esta Buena Práctica no posee archivos adjuntos.
| Antonio MartÃnez Olea | ||
| amolea@ujaen.es | ||
| 953 21 22 45 | ||
| http:// | ||
| Universidad de Jaén |
Regresar al Buscador de Buenas Prácticas









